Research Proposal on Computing Visual Computing and Robotics
1.0 Introduction
The advancement of the Internet and cloud computing has pushed the desktop-based peripheral device into a web-based Computing Infrastructure. It has transformed the actual goods or items principle into facilities. The support and dedication of several governments and major tech companies around the world to create and use cloud computing environments as an interconnected storage and connectivity system have contributed to the rapid growth of various commercial and mission-critical technologies in the modern architecture, including the Introduction of physical devices, which provides the Internet of Things has unlimited computing capabilities. Internet of Things (IoT) was initially suggested and adhered in the Radio Frequency Identification RFID-tags to commemorate the Electronic Product Code (Auto-ID Lab). The IoT idea is expanded to the globe where physical artifacts are deeply integrated into the information system and where physical artifacts could become actively involved in business operations. The Internet of Intelligent Things (IoIT) interacts with smart devices with sufficient computing capability. The IoIT is an aspect of dispersed intelligence (Du Plessis et al., 2015).
As per Intel’s study, there are 15 billion systems connected to the Internet, 4 billion of which have the 32-bit processing power, and 1 billion of those are smart systems (Steenman, 2012). The Autonomous Decentralized System (ADS) is a distributed system consisting of components or materials intended to function separately but competent of communicating with each other to meet the overall objective of the system. The ADS components are intended to function in a composable manner and the data is shared via a content-oriented protocol. This architecture model allows the machine to continue to operate in the case of device failures. It also allows servicing and restoration to be carried out whilst the machine is in service. ADS and associated developments have a broad variety of uses in automotive production lines, train signalling and robotics (Mori, 2008). ADS principles became the basis for subsequent developments like cloud storage and the Internet of Things. Robot as a Service (RaaS) is a cloud computing platform that enables the seamless incorporation of robots and integrated devices into network and cloud computing environments (Chen et al., 2010; Chen & Zhou, 2015).
Despite service-oriented architecture (SOA), the RaaS framework comprises configuration tools, the exploration software registry and the user’s direct access application clients (Chen & Tsai, 2012). The new RaaS architecture enables SOAP and RESTful connectivity between RaaS and other cloud storage systems. Hardware-software and specifications are required to facilitate the introduction of RaaS. For instance, Devices Profile for Web Services (DPWS) specifies deployment restrictions that require safe Web Service messaging, discovery, definition, and eventing on resource-restricted software between Web services and applications. The latest Intel IoT-enabled software, such as Galileo and Edison, has made it possible to program such tools as cloud services. Through various viewpoints, the RaaS machine may be called a device of the Internet of Things (IoT), the Internet of Intelligent Things (IoIT) with a sufficient processing power to conduct complex computing (Chen & Hu, 2013), the Cyberphysical System (CPS) which is a mixture of a broad computational and connectivity centre and physical elements which can communicate with the physical world (Steenman, 2012), as well as an autonomous generation.
2.0 Problem Statement
Present contests in robotics are primarily remote controlled. Students spend nearly all their time constructing a Mechanical Computer with no technical need, as technical an autonomous robot is beyond the capacity of high school students (Harvey et al., 1992).
3.0 Aim and Objective
The aim is to develop an easy-to-build and easy-to-program robotic package for the distribution of high schools and the development of a competition sequence of autonomous robots.
4.0 Literature Review
This section is focused on our earlier work on service-oriented robotics Computing Science. In, Chen (2006) introduced the core concept of service- robotics computing and the initial development of the design and modules utilizing Parallax Boe- and Windows CE- handheld tools. The study was funded by the Embedded System Program of Microsoft Science. A current version of the service- robotics computing architecture and design was recorded in Chen and Bai, (2008) and Chen et al.,(2009). The latest design is carried out using an Intel processor-based self-built robot and off-the-shelflf parts. The emphasis of (Chen & Bai, 2008) was on the coordination of robots, the design of interfaces between sensors/actuators as well as the processor board, and assistance for service-oriented computing. The emphasis of (Chen et al., 2008) was on event-driven design, floor-detection algorithms, office patrol algorithms, and simulation of algorithm performance tests. In (Chen et al., 2009), commented on the efficiency assessment of the execution time required for a defined collection of tasks and the power consumption centred on the implementation of the Intel Core 2 Duo processor.
4.1 Research Gap
From the above Research Gap, as IoT / robotics technology and developments grow unpredictably into other fields of computing, knowledge and control systems, schools and colleges should train students to learn and be enabled to program IoT devices and robots. However, programming IoT and physical devices are challenging and relies on a clear knowledge of hardware as well as low-level programming. To fix this problem, workflow, as well as visual programming languages, need to be created.
5.0 Methodology
The main contribution of this paper is the definition of Robot as a Service (RaaS) that enforces the design and execution of a robot or computer to be an all-in-one SOA package, that is, a package that involves software output systems, discovery and publishing data brokers, and client direct control applications. In our previous SOA robot concept, the robot is an interface which uses remote backend computing resources. This all-in-one architecture gives the robot machine even more strength and ability to perform as a completely self-contained computer platform in the cloud computing world. Another main contribution recorded in the paper is the creation of facilities which convert the Microsoft Robotics Studio VPL (Visual Programming Language) software into Intel application executable files. These resources require the creation of standard VPL systems on an Intel-based robotic platform.
To illustrate the ideas, we have placed in position a RaaS prototype. To render the RaaS more adaptable, we made the following design decisions: Hardware: standardized Intel processor and motherboard are used. We’ve been checking the RaaS on Core 2 Owing and Atom processors. The key part list includes:
In this research, a combination of the novel machine learning algorithm is proposed using image processing, test processing and deep learning techniques. The contribution of this work is as follows: Intel Core 2 Duo Processor 1.6GHz; alternatively, Atom N270 processor 1.6GHz;
- Arduino Board
- MD23 Dual Motor Driver
- M2-ATX Intelligent Power Supply
- M2-ATX Intelligent Power Supply
- USB to I2C Communications Module;
- Intel Embedded Mini-ITX Motherboard;
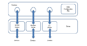
Generic USB and popular serial port tools, like sonar sensors, compass sensors, motion sensors and thermal sensors, webcams, remote servos and motors, are often used. Figure 1 illustrates how the systems can be controlled by utilities and drivers.
Figure 1 Interfacing devices to SOA

Operating systems: We have incorporated a variant of Windows XP and a variant of Linux.Software development Languages: We utilized C # and Java to program the systems and applications. We have also introduced a module that interfaces the Visual Programming Language (VPL) applications to the Intel network.
Service Hosting: Using multithreading in C # and Java, we introduced a multi-tenant software hosting system where different copies of the application code are hosted by a worker machine. The thread-based database hosting system That requests are handled by the reactor as a single entry point in which the requests are cached and reviewed against the archive. If an item or service is not recorded, the demand would be denied automatically. Otherwise, the request will be sent to the hosting employee process. The worker cycle should launch the project as a thread and control the existence of the project. We have two systems for jobs, one for services and one for application.
6.0 Summary
This paper described the idea of Robot as a Service (RaaS) using VPL (Visual Programming Language) computing, addressed the implementation of the RaaS prototype. The results often demonstrate the efficacy of the software and hardware device supporting the RaaS complex machine. A robotics starter kit is being produced l for distribution to high school robotics camps and robotics competitions. Many programs are still being examined in future.
References
- Chen, Y. (2006). Service-oriented computing in recomposable embedded systems. In: Joint IARP/IEEE-RAS/EURON/IFIP 10.4 Workshop on Dependability in Robotics and Autonomous Systems. [Online]. 2006, pp. 15–19. Available from: http://webhost.laas.fr/TSF/IFIPWG/Workshops&Meetings/49/workshop/04 chen.pdf.
- Chen, Y., Abhyankar, S., Xu, L., Tsai, W.-T. & Garcia-Acosta, M. (2008). Developing a security robot in service-oriented architecture. In: 2008 12th IEEE International Workshop on Future Trends of Distributed Computing Systems. [Online]. 2008, IEEE, pp. 106–111. Available from: https://ieeexplore.ieee.org/abstract/document/4683122/.
- Chen, Y. & Bai, X. (2008). On robotics applications in service-oriented architecture. In: 2008 The 28th International Conference on Distributed Computing Systems Workshops. [Online]. 2008, IEEE, pp. 551–556. Available from: https://ieeexplore.ieee.org/abstract/document/4577843/.
- Chen, Y., Du, Z. & Garcia-Acosta, M. (2010). Robot as a service in cloud computing. In: 2010 Fifth IEEE International Symposium on Service Oriented System Engineering. [Online]. 2010, IEEE, pp. 151–158. Available from: https://ieeexplore.ieee.org/abstract/document/5570010/.
- Chen, Y. & Hu, H. (2013). Internet of intelligent things and robot as a service. Simulation Modelling Practice and Theory. 34. pp. 159–171.
- Chen, Y., Sabnis, A. & Garcia-Acosta, M. (2009). Design and performance evaluation of a service-oriented robotics application. In: 2009 29th IEEE International Conference on Distributed Computing Systems Workshops. [Online]. 2009, IEEE, pp. 292–299. Available from: https://ieeexplore.ieee.org/abstract/document/5158868/.
- Chen, Y. & Tsai, W. (2012). Service-Oriented Computing and Web Software Integration: From Principles to Development. [Online]. Kendall Hunt Publishing Company. Available from: https://books.google.co.in/books?id=gFyGMAEACAAJ.
- Chen, Y. & Zhou, Z. (2015). Robot as a service in computing curriculum. In: 2015 IEEE Twelfth International Symposium on Autonomous Decentralized Systems. [Online]. 2015, IEEE, pp. 156–161. Available from: https://ieeexplore.ieee.org/abstract/document/7098252/.
- Harvey, I., Husbands, P. & Cliff, D. (1992). Issues in evolutionary robotics. [Online]. School of Cognitive and Computing Sciences, University of Sussex. Available from: https://pdfs.semanticscholar.org/36e5/64d1338129b38cede11e99c0b5d8bb2d9cd9.pdf.
- Mori, K. (2008). Autonomous decentralized system and its strategic approach for research and development. IEICE transactions on information and systems. [Online]. 91 (9). pp. 2227–2232. Available from: https://www.jstage.jst.go.jp/article/transinf/E91.D/9/E91.D_9_2227/_article/-char/ja/.
- Du Plessis, M., Wakelin, Z. & Nel, P. (2015). The influence of emotional intelligence and trust on servant leadership. SA Journal of Industrial Psychology. [Online]. 41 (1). Available from: https://www.sciencedirect.com/science/article/pii/S1569190X12000469.
- Steenman, T. (2012). Accelerating the transition to intelligent systems. In: Intel Embedded Research and Education Summit.


