Extension of the Technology Acceptance Model (TAM2)
Extension of the Technology Acceptance Model (TAM2)
There are numerous models proposed with respect to adoption of technological innovation in literature,usage of explicit technological innovations , implementation of both e-commerce and e-Government. These can help creating a supporting element for extension of constitutes relevant to the subject. E-Government adoption literature has also followed a similar path.Since the present study focuses on adoption of information technology from user perspective, the following section discusses the technology adoption theories based on behavioural model
Venkatesh and Davis (2000) extended the original TAM model to explain perceived usefulness and usage intentions in terms of social influence and cognitive instrumental processes. As mentioned earlier, the original TAM model was based on Aizen’s TRA model but did not include the subjective norms construct. Since TAM’s introduction, consequent studies have built on TAM’s promising robustness, trying to compare TAM to its origins and with other models used in explaining technology acceptance such as diffusion of innovation which is discussed in section 2.7.
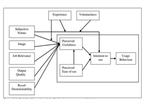
Previous studies agreed upon the need for adding other variables to serve as determinants of the major construct since the original model lacked such determinants for PU & PEOU. TAM2, an extension of TAM, includes additional key determinants of perceived usefulness and usage intention constructs which are meant to explain the changes in technology acceptance over time as individuals gain experience in using the targeted technology. Figure 2-6 shows the proposed model referred to as TAM2.
The new model incorporates additional theoretical constructs covering social influence processes (subjective norm, voluntariness and image) and cognitive instrumental processes (job relevance, output quality, result demonstrability and perceived ease of use).
Figure 10: TAM2-Extension of the Technology Acceptance Model

Source: Venkatesh and Davis (2000)
The above figure 10 presents the extension of the TAM model by Venkatesh and Davis (2000). This model identified the different external variables which impact the Perceived usefulness and perceived ease of use. These include image, job relevance, output quality and result demonstrability. Apart from this the intention to use is directly impacted by subjective norms which are moderated by experience and voluntariness.
Venkatesh & Davis explained the role of social influences in computer usage contexts. According to them, TAM2 theorizes that the subjective norms direct effect on intention over PU & PEOU will occur in mandatory system usage settings. The model posits voluntariness as a moderating variable to distinguish between mandatory versus voluntary compliance with organizational settings. Nevertheless, subjective norms can influence intention through PU or what is called internalization.
In addition, TAM2 theorizes that internalization rather than compliance will occur no matter whether the usage context is voluntary or mandatory. That is, even when usage is mandated by the organization, it is the user’s perception of a system’s usefulness through persuasive social information that will increase his/her intention towards adoption or usage of the system.
On the other hand, through identification subjective norms will positively influence image. An individual will harbour intentions to use a target system if important members within his/her social group believe s/he should. TAM2 theorizes that identification such as internalization will occur whether system usage context is voluntary or mandatory.
Experience is theorized to mediate the relations between subjective norms and intentions on one hand and subjective norms-PU (internalization) on the other. As mentioned previously, the relation between SN and intention would be stronger in mandatory usage context and prior to implementation or at early stages of use.
The relation is expected to weaken with gained experience during system usage. Experience would have the same effect on the SN-PU relation. In contrast, TAM2 does not theorize that experience affects the image-PU (identification) relation or that such relation might weaken over time.
As for the cognitive instrumental process, TAM2 proposes that individuals rely on the match between their job goals and the outcomes of using the system (job relevance) as a basis for their evaluation of the system usefulness (usefulness perceptions).
The same is valid when it comes to result demonstrability and output quality; if both are effective then the system used is perceived as useful. Such relation does not change with increased experience. The results of their four longitudinal studies carried out on four different systems at four organizations at three points in time showed that the new model, TAM2, explained 34-52 per cent of the variance in usage intention and up to 60 per cent of the variance in perceived usefulness.
The new model was tested and adopted by other disciplines. For instance, Ozag & Duguma, (2004) built on Venkatesh recommendation to further investigate organizational commitment processes, including person-job fit. The author introduced three cognitive processes as antecedents of perceptions of the usefulness and the adoption of technology in organizations.
They included attribution /obligation, rationalization and investment. In the health sector field, Chismar & Wiley-Patton (2003) tested the applicability of TAM2 to the acceptance of Internet and Internet-based health applications within 89 paediatric physicians. Results partially confirmed the model but a core construct of the model, perceived ease of use, was not supported by the findings. PEOU did not predict intention to use while PU was a strong determinant of intention to use.
In their explanation of these findings the authors stated that in the medical context the important factor for intentions to adopt the new technology was usefulness, relevance and the output quality that is sufficient for the completion of the daily tasks. In addition, physicians have relatively high competency and capacity that allows them to comprehend new technology quicker than the average population and welling to adopt beneficial applications of information technology even if they may not be easy to use. In addition, they have strong staff support for operating medical equipment and related technology which explains the lack of weight placed for PEOU.
Hart and Porter (2004) applied TAM2 to identify how user’s cognitive processes influence the perceived usefulness of on-line analytical processing technology (OLAP) in South Africa. The three cognitive processes factors examined were result demonstrability, output quality and job relevance. The results showed that the three cognitive processes as well as PEOU were significantly and positively correlated with PU.
TAM has received extensive support through validation, application and replication for its power to predict use of information systems (IS) and is considered to be the most robust and influential model explaining IS adoption behaviour (Davis, 1982; Davis et al., 1989; Davis and Venkatesh, 1996; Lu et al., 2003).